Contact Data Sync Record Update Logic
FuseSign Contact Data Sync connects your FuseSign account with your practice management system data to give you read-only access to your contacts directly in FuseSign.
Article outline:
Connecting Contact Data Sync
To understand how to connect and use Contact Data Sync, please refer to your practice management system as listed below:
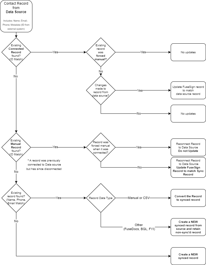
Contact Record Update Logic
Once your practice management system data is connected, the same logic applies for how contact records are updated at each sync, as outlined below:
Examples
Example 1: First Time / Reconnecting
In this example, Contact Data Sync is being connected for the first time, or being reconnected if the data sync service has previously been connected and disconnected.
There are two data sources: The existing contacts withing FuseSign, and the list being imported from the connected data source, as shown below.
Existing contact records in FuseSign:
FuseSign Id | Name | Phone | Record Type | Forced Manual * | FuseSign Metadata** | Notes | |
|---|---|---|---|---|---|---|---|
1 | John Smith | john@smith.com | Manual | No | |||
2 | Mary Smith | mary@smith.com | Manual | No | |||
3 | Chris Smith | chris@smith.com | External (E.g. BGL, FYI) | No | |||
4 | Leila Smith | leila@smith.com | Manual | No | D | This record was previously connected to a data source where the External ID was “D” | |
5 | Harry Smith | harry_manual@smith.com | Manual | Yes | E | This record was previously connected to a data source where the External ID was “E” |
* A record can be forced manual if it was previously connected to a data source. E.g. XPM was connected to FuseSign, a contact was forced manual, and then XPM was disconnected
** Metadata is the data stored in FuseSign which matches with the External system ID
Contact records being imported from connected data source:
External Id | Name | Phone | |
|---|---|---|---|
A | John Smith | ||
B | Mary Smith | 0400 000 001 | |
C | Chris Smith | ||
D | Leila Smith | 0400 000 002 | |
E | Harry Smith | 0400 000 003 |
Following the contact record update logic outlined above, the resulting FuseSign contact records will be as shown below.
FuseSign contacts after import:
FuseSign Id | Name | Phone | Record Type | Forced Manual * | FuseSign Metadata* | Notes | |
|---|---|---|---|---|---|---|---|
1 | John Smith | Contact Sync | No | A | This record was converted to XPM sync because the Name, Email and Phone Matched. | ||
2 | Mary Smith | Manual | No | This manual record was not modified. It did not match on Name, Email and Phone. | |||
3 | Chris Smith | External (E.g. BGL, FYI) | No | This record was ignored because it was from an External source. | |||
4 | Leila Smith | 0400 000 002 | Contact Sync | No | D | This record was converted to a Contact Sync record and the email and phone number was updated because of the existing Metadata “D” | |
5 | Harry Smith | Contact Sync | Yes | E | This record was converted to a Contact Sync record because of the existing Metadata “D”. The record was NOT updated because it was forced manual | ||
6 | Mary Smith | 0400 000 001 | Contact Sync | No | B | A new record was created because no existing match was found. | |
7 | Chris Smith | Contact Sync | No | C | A new record was because a match was found, however that match was an External data source. |
Example 2: Ongoing Sync Process
Once the first sync process has happened, the sync flow should be easier and more straight forward
Existing contact records in FuseSign:
FuseSign Id | Name | Phone | Record Type | Forced Manual * | FuseSign Metadata* | Notes | |
|---|---|---|---|---|---|---|---|
1 | John Smith | Contact Sync | No | A | |||
4 | Leila Smith | 0400 000 002 | Contact Sync | No | D | ||
5 | Harry Smith | Contact Sync | Yes | E |
Contact records being imported from connected data source:
External Id | Name | Phone | |
|---|---|---|---|
A | John Smith | ||
D | Leila Smith | 0400 000 012 | |
E | Harry Smith | 0400 000 003 | |
F | Cleo Smith | cleo@smith.com |
FuseSign contacts after import:
FuseSign Id | Name | Phone | Record Type | Forced Manual * | FuseSign Metadata* | Notes | |
|---|---|---|---|---|---|---|---|
1 | John Smith | Contact Sync | No | A | This record was not updated - there were not changed | ||
4 | Leila Smith | 0400 000 012 | Contact Sync | No | D | This record had the email and phone updated because the Metadata matched. | |
5 | Harry Smith | Contact Sync | Yes | E | This record was not updated because it was marked as forced manual | ||
6 | Cleo Smith | cleo@smith.com | Contact Sync | No | F | This new contact was created. |
